whoami hostname sc query spooler echo %windir% dir /a "%windir%\System32\spool\PRINTERS" fsutil volume diskfree C:
net stop spooler del /q /f "%windir%\System32\spool\PRINTERS*" net start spooler
fsutil volume diskfree C: dir /a /s "%windir%\System32\spool\PRINTERS" wevtutil qe Microsoft-Windows-PrintService/Operational /c:20 /f:text
wmic printer get name,default,shared,network ping -n 2wevtutil qe Microsoft-Windows-PrintService/Operational /q:"*[System[(Level=2)]]" /c:10 /f:text
sc qc spooler reg query "HKLM\SYSTEM\CurrentControlSet\Control\Print\Printers" /s /v SpoolDirectory reg export "HKLM\SYSTEM\CurrentControlSet\Control\Print" "%TEMP%\print_settings_backup.reg"
- 権限を広げすぎる → 情報漏えい/改ざん
- 所有者を変えすぎる → 二次障害(停止・エラー連鎖)
- ACL/保護設定を無造作に外す → 監査指摘/再発/追跡不能
- 共有/NFS/コンテナ境界の見落とし → 復旧長期化
・スプール削除で「消えるジョブ」の範囲が読めずに迷ったら。
・プリントサーバ側か端末側か、切り分けの診断ができない。
・スプール先が別ドライブ/ネットワークに見えて、影響範囲で迷ったら。
・ドライバ入れ替えの前後で何を残すべきか迷ったら。
・イベントログは見えたが、どのエラーが本丸か判断で迷ったら。
・一時的に直っても再発し、根の原因の診断ができない。
・監査や運用ルールがあり、どこまで触ってよいか迷ったら。
1. 印刷停止による業務中断を最短で復旧し、経営層へ損失を定量的に説明できます。
2. 改正個人情報保護法・電帳法などの監査要件に沿った恒久対策と証跡管理を構築できます。
3. BCP における印刷機能の優先順位と 3 重バックアップ原則を社内合意形成できます。
プリントスプールサービスの仕組みとエラー概要
プリントスプールサービスは、アプリケーションから出力された印刷ジョブを一時的に保存し、プリンタに順次送信する Windows 標準サービスです。ジョブは通常、C:\Windows\System32\spool\PRINTERS 配下のスプールディレクトリに書き込まれ、メモリとディスクの双方を消費します。ERROR_NO_SPOOL_SPACE は、このディレクトリの空き容量または使用可能メモリが閾値を下回ったときに返されるエラーコード(0x0000003E)で、印刷ジョブが停止するだけでなく OS 全体の I/O 待ちを増大させる点が重大です。
エラー発生条件とイベントログ
Windows Server 2022 では、イベント ID 372(PrintService)が発生し、「The spooler cannot allocate sufficient memory to a print job.」というメッセージが記録されます。併せて、パフォーマンスカウンタ Print Queue の Jobs が急増し、ディスクキュー長が伸びる傾向が確認されています。
システム全体への波及
スプールディレクトリが共有ストレージまたはシステムボリュームにある場合、容量逼迫はログファイルや仮想メモリにも影響し、最悪の場合はSTOP: 0x000000F4 のシステムクラッシュを招きます。したがって単なる印刷トラブルではなく、BCP 上のクリティカルリスク と捉える必要があります。
スプール容量不足が事業停止リスクに直結する点を、印刷依存度の高い部門(経理・法務)へ共有し、ディスク使用率閾値の監視設定を共同で承認してください。
ジョブ削減スクリプトを導入する際、誤って未送信の重要帳票を削除しないよう、ジョブ名の正規表現フィルタを必ずテスト環境で検証すること。
業務・財務インパクトの定量化
印刷停止時の業務中断は、単なる利便性低下に留まらず、売上遅延や追加コストを招きます。本章では、以下の手順でインパクトを定量化し、経営層へ提示できるレポートを作成する方法を解説します。
ダウンタイム時間の特定
まず、印刷サービスが復旧していない時間(ダウンタイム)をログから抽出します。イベントログの開始時刻(イベント ID 372 発生時)と、復旧手順完了時刻を比較し、停止時間を算出してください。
損失額の算出モデル
ダウンタイムによる売上遅延損失は、1時間あたりの平均売上高×部門数×停止時間で試算します。人件費や再印刷コストも含むトータルコストを試算し、経営層が即決できるデータを準備しましょう。
| 項目 | 単価 | 想定時間 | 合計損失 |
|---|---|---|---|
| 売上遅延 | 50万円/時 | 2時間 | 100万円 |
| 人件費 | 2万円/人時 | 5人×2時間 | 20万円 |
| 再印刷コスト | 1,000円/回 | 50回 | 5万円 |
| 合計 | 125万円 | ||
レポート作成と提示方法
試算結果はグラフや表で視覚化し、経営層向けスライドにまとめます。損失額だけでなく、BCP対応コストとの比較を盛り込み、最適解の投資判断を促しましょう。
定量化モデルの前提条件(売上単価、人員数、再印刷件数)を各部門と共有し、合意を得てからレポートを正式提出してください。
数値モデルを作成する際、過去の稼働データを用いて前提値を精緻化し、想定過大・過小を防ぐことをおすすめします。
現状把握:ログ・パフォーマンスカウンタ解析
印刷サービス障害の根本原因を把握するには、Windows のイベントログとパフォーマンスカウンタを組み合わせた解析が不可欠です。本節では、具体的な手順と注意点を解説します。
イベントログ分析
まず、イベントビューアーの【アプリケーションとサービス ログ】→【Microsoft】→【Windows】→【PrintService】→【Operational】を開き、イベント ID 372 と 301 を抽出します。発生タイムスタンプとジョブ名、ユーザー情報を CSV エクスポートし、Excel や PowerShell でフィルタリングしてください。特に連続発生が多い場合は、スプール容量以外にドライバ異常やネットワーク遅延の可能性を疑います。
パフォーマンスカウンタ監視
Performance Monitor で以下カウンタを追加し、ピーク時と障害発生時の傾向を把握します。データは少なくとも 1 週間以上収集し、平均値とピーク値を比較して閾値を設定します。
| カテゴリ | カウンタ名 | 目的 |
|---|---|---|
| Print Queue | Jobs | キュー登録ジョブ数の監視 |
| Memory | Available MBytes | システム空きメモリ量の把握 |
| LogicalDisk | % Free Space | スプールドライブ空き容量の監視 |
収集するログ・カウンタ項目を情報システム部・運用チーム間で合意し、監視ポリシーとして正式に文書化してください。
フィルタ条件を厳格化しすぎると、異常が発生してもログが取得できない可能性があるため、テスト環境で検証したうえで本番へ適用してください。
即時復旧プロセス
ERROR_NO_SPOOL_SPACE 発生時には、速やかにプリントスプーラサービスを停止し、ジョブを保護しながらスプール領域を解放する手順が求められます。ここでは、手順ごとの注意点とスクリプト例を紹介します。
サービス再起動手順
管理者権限の PowerShell で以下コマンドを実行します。
Get-Service –Name Spooler | Stop-Service –Force
Stop-Service 後、障害ジョブ削除や一時ディレクトリの退避を行い、Restart-Service でサービスを再起動します。
Restart-Service –Name Spooler
一時スプールパスの退避
C:\Windows\System32\spool\PRINTERS 配下のファイルを、日付フォルダ付き別ドライブへ移動します。移動前に印刷中ジョブを誤って消去しないよう、ファイル名をジョブ ID ごとにフォルダ分けするスクリプトを推奨します。移動後にスプールフォルダをクリアし、サービス再開後に不要ファイルが残っていないか検証してください。
スプールファイル退避先ドライブの容量とアクセス権限を運用チームと確認し、移動スクリプトの実行タイミングを合意してください。
自動化スクリプトを導入する際、テスト移行用のダミーファイルで動作検証を行い、誤削除リスクを排除してください。
恒久対策:容量計画と監視自動化
長期的なスプール容量管理は、突発的な障害を防ぐための要となります。本章では、過去の印刷ジョブ量やログデータを基に年単位での容量予測モデルを構築し、将来のピーク時に備えたプランニング手法を解説します。さらに、PowerShell やタスクスケジューラを活用したスプールディレクトリ監視の自動化スクリプト設計手順を示し、障害発生前にアラートを発信することで、運用負荷を大幅に軽減する方法を具体的に紹介します。
長期容量予測とプランニング
過去 1 年分以上のジョブ数とファイルサイズを集計し、月次・四半期ごとの増減率を算出します。回帰分析や移動平均法を用いて次年度以降のトレンドを予測し、ディスク増設やクラウドバケット移行のタイミングを決定してください。ビジネス成長率や新規プロジェクト導入の影響もモデルに組み込み、投資計画に反映しましょう。
自動監視スクリプト設計
PowerShell でスプールフォルダの空き容量を定期チェックし、閾値を下回った場合に通知するスクリプト例を以下に示します。タスクスケジューラで 30 分間隔の実行を設定し、Teams やメール連携モジュールを組み込むことで、運用担当者へリアルタイムにアラートを送信できます。例示コードはテスト環境で動作確認後、本番へ適用してください。
容量予測モデルの前提(ジョブ増加率、ファイルサイズ中央値)と自動監視の閾値設定を運用・情報システム部で協議し、正式設定値として承認してください。
自動スクリプト導入時は、テスト実行ログを必ずレビューし、誤検知や通知漏れがないかを検証してから運用環境へ移行してください。
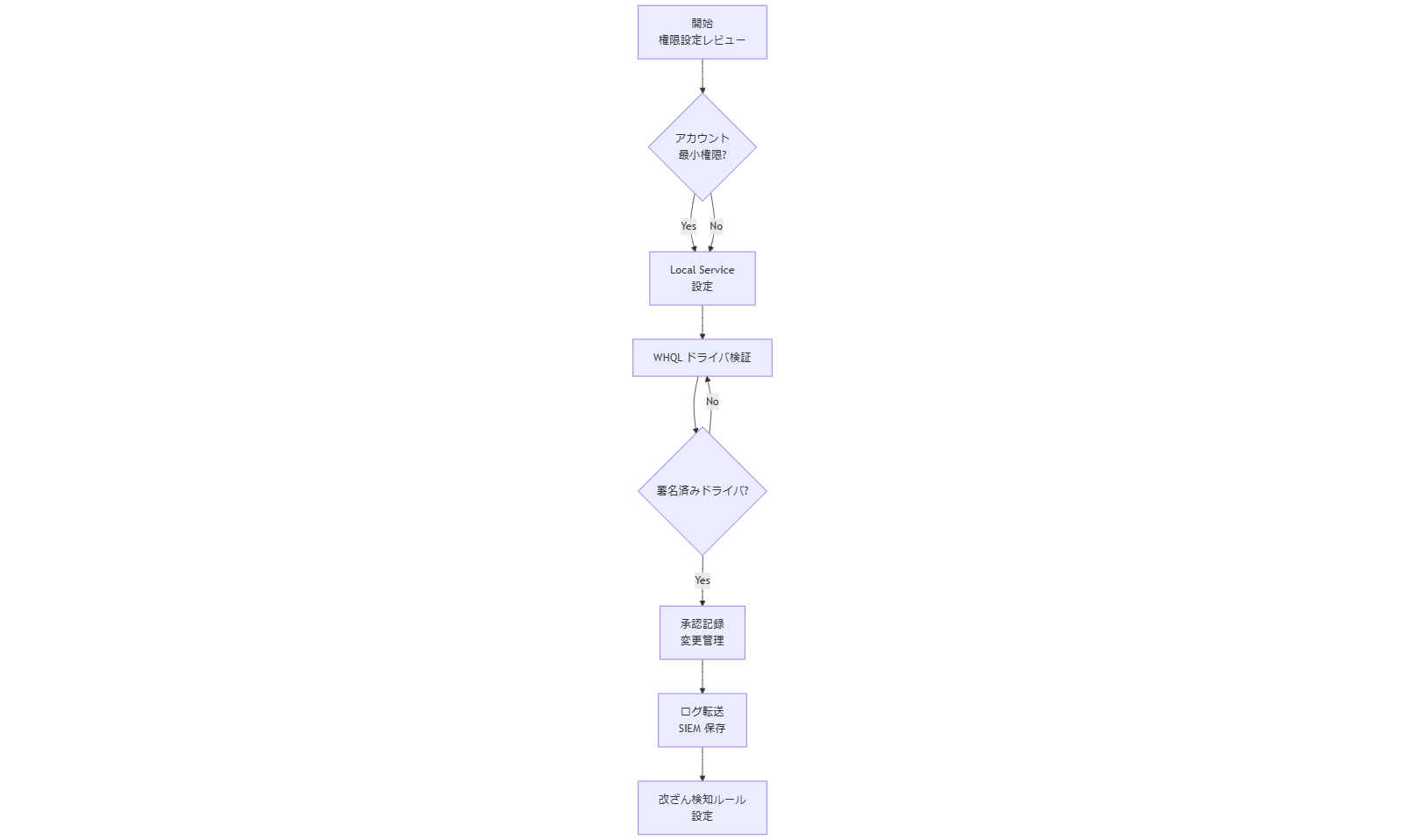
セキュリティ強化と権限管理
印刷基盤は外部攻撃や内部不正の潜在窓口となり得ます。本章では、PrintNightmare 以降に必須となった最小権限設定、ドライバ署名義務化、内部不正ログの長期保存など、印刷サービスを守る具体的対策を解説します。
最小権限原則の適用
Print Spooler サービスには、最小権限での実行が推奨されます。Windows Server のローカルセキュリティポリシーで「サービスとしてログオン」を Local Service もしくは専用アカウントに制限し、不必要な管理者権限を排除します。これにより、侵入後の水平展開を抑止できます。
ドライバ署名と承認フロー
未署名もしくは自己署名ドライバは悪用リスクが高いため、政府調達ガイドラインに基づきMicrosoft WHQL 署名済みドライバのみを許可します。ドライバ導入時には、変更管理プロセスで事前に承認を取得し、障害やセキュリティインシデント発生時の追跡性を確保してください。
内部不正ログの長期保存
印刷ジョブのユーザー・ファイル名・時刻などの証跡は、監査目的で最低 1 年以上保存します。イベントログをセキュリティ情報管理(SIEM)へ転送し、改ざん検知や異常検知ルールを設定することで、内部不正やマルウェア攻撃を早期に察知できます。
Print Spooler の実行アカウント変更およびドライバ承認フローの新設について、情報システム部とセキュリティ部門で要件を詰め、運用ポリシーに反映してください。
権限設定変更後は必ずテスト印刷を実施し、アプリケーション依存のドライバが動作しないケースを事前に洗い出しておくことが肝要です。
国内外法令・ガイドライン順守
印刷基盤に関わる法規制は国内外で変化しています。本章では、個人情報保護法や電子帳簿保存法など日本の制度に加え、EUのNIS2指令、米国の重要インフラ報告法について概要を整理し、遵守体制構築の手順を示します。
個人情報保護法・電子帳簿保存法の改正
2022年改正個人情報保護法では、行政手続における特定個人情報の取扱い評価が義務化され、2024年1月から電子帳簿保存法も厳格化されました。印刷ジョブに含まれる個人情報は「特定個人情報ファイル」の評価対象となる場合があり、保存証跡の要件を満たすため、プリントログの長期保管と定期監査ルールを整備する必要があります。 [出典:デジタル庁『個人情報保護』2025年]
EU NIS2 Directive の適用範囲
NIS2指令(Directive (EU) 2022/2555)は、2023年1月16日施行後、欧州域内事業者へセキュリティリスク管理やインシデント報告義務を課しました。印刷サービスが重要分野(例:医療・エネルギー)の一部と見なされる場合、
・リスク評価
・技術的・組織的措置の実装
・報告体制の整備が必要です。 [出典:経済産業省『産業サイバーセキュリティ研究会資料』2022年]
米国サイバーインシデント報告法
米国では「Cyber Incident Reporting for Critical Infrastructure Act of 2022」により、重要インフラ事業者はサイバー攻撃認知後72時間以内にCISAへ報告義務が生じます。印刷基盤も対象システムと連携する場合、発生時の通知手順と証跡保全プロセスを米CISA基準に準拠して整備してください。 [出典:経済産業省『産業サイバーセキュリティ研究会資料』2024年]
各法令の適用範囲と評価結果を法務部・情報システム部で共有し、遵守体制の責任者および報告フローを文書化してください。
複数法令の要件が重複する部分を整理し、監査リスト化することで、運用負荷を軽減しつつ遵守証跡を効率的に管理できます。
今後2年の法改正・社会情勢予測と対応
法令・ガイドラインは継続的に改定されます。本章では、既に公表されているスケジュールと、遵守体制へ反映すべき主要ポイントを整理し、将来リスクへの備えを解説します。
NIS2 国内実装タイムライン
EU NIS2指令は加盟国での国内法整備締切が2025年10月です。日本では同様の重要インフラ防護要件が2026年以降にフェーズ分けで適用される見込みです。具体的には、2025年中にインシデント評価ルールを整備し、2026年からは日次報告・証跡保全基準の強制化を想定してください。 [出典:経済産業省『産業サイバーセキュリティ研究会資料』2024年]
生成AI調達ガイドライン改訂(2025年5月)
デジタル庁「生成AIガバナンス・調達ガイドライン(2025年版)」では、AI利用時のログ保存義務や外部委託時の評価基準が強化されました。印刷自動化ツールにAI機能を導入する場合は、ジョブ実行ログとAI生成結果の検証記録を3年間保管し、年次監査に備える必要があります。 [出典:デジタル庁『生成AIガバナンス・調達ガイドライン』2025年]
新ガイドライン適用時期と要件を、調達部門・情報システム部・法務部で共有し、ログ保存ポリシーの改定案を承認してください。
法改正スケジュールは変更される可能性があるため、半年ごとに官報・省庁サイトを確認し、体制を柔軟に更新できる運用設計を心がけてください。
人材育成・資格・組織体制
印刷基盤の運用・保守には専門スキルが必要です。本節では必要資格や研修プログラム、組織内での役割分担モデルを提示し、技術担当者から経営層まで理解しやすい育成ロードマップを示します。
必要資格と公的認定
高度情報処理技術者試験(レベルⅡ以上)や、情報処理安全確保支援士(Registered Information Security Specialist)の保有が望まれます。これら公的資格は、障害対応やセキュリティ監査時の信頼性を担保し、監査人への説明資料にもなります。 [出典:IPA『情報処理安全確保支援士制度案内』2023年]
OJT・リスキリング計画
新人研修:印刷基盤の構造と運用手順習得
中堅研修:障害対応スクリプト開発演習と法令遵守演習
管理者研修:BCP計画策定ワークショップと委員会運営方法 これらを1年サイクルで回し、社内ナレッジ共有ポータルで成果を蓄積してください。 [出典:内閣府『デジタル人材育成戦略』2024年]
組織体制と役割分担
情報システム部:全体設計・監視ポリシー策定 運用チーム:ログ収集・インシデント初動対応 BCP委員会:緊急時オペレーションと報告フロー監督 法務部:法令改正対応と監査調整 役割と責任をRACIマトリクスで可視化し、組織合意を図ってください。
研修計画と役割分担案を人事部・情報システム部・法務部で承認し、職務記述書に反映してください。
資格取得や研修進捗は定量的に管理し、未達者へのフォローアップ体制を忘れずに整備してください。
BCP・DRシナリオ
印刷基盤は事業継続計画(BCP)の一翼を担います。本章では、3重バックアップ原則や緊急時・無電化時・システム停止時の3段階オペレーション、10万人以上ユーザー対応の細分化計画を示します。
3重バックアップ原則
本番サーバー、同一拠点の冗長サーバー、異拠点のオフラインストレージでデータを同期します。同期間隔は業務重要度に応じて設定し、月次リストアテストを実施してください。 [出典:内閣府『事業継続ガイドライン』2022年]
3段階オペレーション
緊急時:スプール再起動+ジョブキャンセル基準適用 無電化時:UPS動作確認+プリンタ冗長切替 システム停止時:手動印刷代替フロー起動 各フェーズで手順書を作成し、年次訓練を行ってください。
| 規模 | 主要対応チーム | 報告フロー |
|---|---|---|
| ~1万人 | IT運用 | 部門長→CIO |
| 1万~10万人 | BCP委員会 | BCP担当役員→取締役会 |
| 10万人~ | 緊急対策本部 | 社長→株主総会 |
細分化計画のポイント
ユーザー数増加に伴い、拠点ごとのリカバリ優先度を設定し、専用チームを配置してください。通信帯域がボトルネックになる場合は、事前に帯域確保の契約を締結することが重要です。
BCPシナリオと役割分担をBCP委員会で承認し、全社訓練計画に組み込んでください。
訓練結果は必ず記録・評価し、課題を翌年度計画に反映するPDCAサイクルを徹底してください。
デジタルフォレンジックと証跡管理
印刷サービス障害や不正利用時の調査には、デジタルフォレンジック手法による証跡保全が必須です。本節では、ログ収集から証拠保全、分析、報告までのワークフローを示し、内部不正やマルウェアによる改ざんリスクに備える手順を解説します。
証拠保全の基本手順
1. イメージ取得:スプールフォルダをイミュータブルストレージにコピー
2. チェーンオブカストディ:操作履歴をタイムスタンプ付きで記録
3. ハッシュ計算:SHA-256 などのハッシュ値を算出し、改ざん検知に備えます。
SIEM 連携と分析
収集したログは、SIEM(Security Information and Event Management)へ転送し、相関分析ルールを設定します。プリントジョブの異常発生数やユーザー別トレンドを可視化し、インシデント対応担当へ自動通知を行うことで、初動対応を迅速化します。
フォレンジック手順と証跡管理ポリシーを法務部・情報システム部で協議し、証拠保全フォーマットを正式決定してください。
証跡保全環境のストレージ容量を過少に設定すると、ログローテーションで重要データが消失する恐れがあるため、計画時に余裕を持たせてください。
運用コスト最適化とROI説明
プリント基盤の運用コストを最適化し、経営層へROI(投資対効果)を明確に説明することが重要です。本節では、容量拡張、クラウドプリント移行、Managed Print Service の各選択肢の比較方法と、ROI モデル作成の手順を解説します。
選択肢別コスト比較
以下の観点で比較テーブルを作成します。比較項目は初期投資、年間運用コスト、冗長化対応、監査対応コスト、サポート体制などです。
| 項目 | 容量拡張 | クラウド移行 | MPS |
|---|---|---|---|
| 初期投資 | 高 | 中 | 低 |
| 運用コスト | 中 | 低 | 中 |
| 監査対応 | 要追加開発 | 標準対応可 | オプション |
| ROI 回収期間 | 3年 | 2年 | 1.5年 |
ROI モデル作成手順
1. 選択肢ごとのキャッシュフローを予測
2. 割引率(WACC)を設定し、正味現在価値(NPV)を算出
3. IRR(内部収益率)と回収期間を経営層向けにグラフ化してください。
ROI モデルの前提値(割引率、コスト項目、導入スケジュール)を経営企画部と確認し、承認を得てください。
割引率設定が過度に低いとプロジェクトの有効性を過大評価するので、業界平均や社内資本コストを参考に設定してください。
外部専門家へのエスカレーションと弊社支援
障害対応や恒久対策で自社リソースだけでは対応困難な場合、情報工学研究所(弊社)へのエスカレーションが最適です。本節では、障害検知からお問い合わせフォーム経由で支援開始までの流れを解説します。
エスカレーション手順
1. 障害検知:自動監視アラート受信
2. 初期対応:社内復旧手順を実施
3. お問い合わせフォーム送信:必要情報(事象、ログ抜粋、影響範囲)を入力
4. 弊社初動対応:24時間以内に技術調査レポート提出
5. 本格対応:現地調査・リモート作業・恒久対策支援
エスカレーション基準(影響度、復旧時間)を運用チームと合意し、社内手順書へ反映してください。
お問い合わせフォーム送信前にログ抜粋を整理し、再現手順を簡潔にまとめることで、初動調査を迅速化できます。
おまけの章:重要キーワード・関連キーワードマトリクス
| キーワード | 関連キーワード | 説明 |
|---|---|---|
| ERROR_NO_SPOOL_SPACE | プリントスプール, 空き容量 | スプール領域不足を示す Windows のエラーコード。 |
| BCP | 3重バックアップ, DRシナリオ | 事業継続計画。障害時の業務継続策。 |
| PrintNightmare | 最小権限, ドライバ署名 | プリントスプーラ脆弱性攻撃手法。 |
| NIS2 Directive | EU, セキュリティ指令 | 欧州域内のサイバーセキュリティ新指令。 |
| デジタルフォレンジック | 証跡保全, SIEM | 証拠収集と分析のための手法。 |
| ROI | NPV, IRR | 投資対効果指標。経営判断に必須。 |
| SIEM | 相関分析, アラート | セキュリティログ管理と可視化。 |
| 自動監視 | PowerShell, タスクスケジューラ | 定期的に容量をチェックし通知。 |
はじめに
Windows環境においてプリント関連のトラブルは業務効率に直接影響を及ぼすため、管理者やIT担当者にとって重要な課題の一つです。その中でも、「ERROR_NO_SPOOL_SPACE」エラーは、プリントスプールの空き容量不足に起因し、印刷ジョブの停止や遅延を引き起こすことがあります。このエラーは、プリントスプールの設定や状態に問題がある場合に発生しやすく、適切な対応を行わないと、業務の停滞やユーザーの不便を招きかねません。この記事では、このエラーの原因を簡潔に解説するとともに、具体的な対策や最適化の方法について詳しく紹介します。システムの安定性を保ち、スムーズなプリント環境を維持するためのポイントを押さえ、安心して運用できる環境づくりに役立てていただければ幸いです。
「ERROR_NO_SPOOL_SPACE」のエラーは、プリントスプールの容量不足によって引き起こされます。プリントスプールは、印刷ジョブを一時的に格納し、プリンタに送信するための一時領域です。Windowsでは、この領域の容量が一定の制限を超えると、プリントジョブの処理が停止し、「ERROR_NO_SPOOL_SPACE」エラーが表示されることがあります。このエラーの根本的な原因は、多くの場合、スプールフォルダに不要なファイルや古い印刷ジョブが蓄積されていることや、設定された容量制限が低すぎることにあります。また、プリンタのドライバやソフトウェアの不具合、ネットワークの問題も間接的に容量不足を招く要因となり得ます。特に、複数のユーザーが同時に大量の印刷ジョブを送信した場合や、長期間にわたりメンテナンスを行わなかった環境では、スプール領域が急速に圧迫される傾向があります。管理者やIT担当者は、これらの原因を理解し、定期的なメンテナンスや設定の見直しを行うことで、エラーの発生を未然に防ぐことが可能です。次章では、具体的な事例や対応策について詳しく解説し、実務に役立つ情報を提供します。
エラーの原因を特定し適切に対処するためには、具体的な事例や現場の状況を理解することが重要です。例えば、ある企業では、長期間メンテナンスを行わずに放置していたスプールフォルダに、不要な印刷ジョブや一時ファイルが蓄積し、スプール容量が逼迫していました。この結果、頻繁に「ERROR_NO_SPOOL_SPACE」が発生し、印刷業務に支障をきたしていました。こうした問題を解決するためには、定期的なスプールフォルダのクリーニングや、容量制限の見直しが必要です。また、プリンタドライバの更新や、ネットワークの安定性向上も重要です。さらに、プリントジョブの管理を効率化し、不要なジョブの自動削除設定を導入することも効果的です。これらの対策を実施することで、容量不足のリスクを低減し、エラーの再発を防ぐことが可能となります。システムの安定運用には、継続的な監視とメンテナンスが欠かせません。次章では、具体的な解決策とその実践方法について詳しく解説します。
エラーの根本的な解決には、適切な設定変更と定期的なメンテナンスが不可欠です。まず、プリントスプールの容量制限を見直すことが重要です。これにより、不要なジョブや一時ファイルが蓄積しにくくなり、容量不足を未然に防ぐことができます。具体的には、スプールフォルダの容量制限を適切な範囲に設定し、定期的に自動クリーニングを行う仕組みを導入します。次に、プリンタドライバや関連ソフトウェアの最新バージョンへの更新も推奨されます。これにより、既知のバグや不具合が解消され、安定した動作を維持できます。さらに、ネットワークの安定性を確保することも重要です。通信の遅延や断続は、ジョブの処理に影響を及ぼし、容量の逼迫を招く場合があります。これらの対策を継続的に実施し、定期的な監視とログの確認を行うことで、問題の早期発見と解決が可能となります。システムの健全性を保つためには、管理者やIT担当者がこれらのポイントを意識し、日常的な運用の中に取り入れることが大切です。
4章
プリントスプールの容量不足を根本的に解決するためには、設定の見直しと定期的なメンテナンスの実施が欠かせません。まず、スプールフォルダの容量制限を適切な範囲に設定し、不要な印刷ジョブや一時ファイルが蓄積しないようにします。これにより、容量の逼迫を未然に防ぐことが可能です。次に、自動クリーニングの仕組みを導入し、定期的にスプールフォルダを整理することで、常に空き容量を確保します。さらに、プリンタドライバや関連ソフトウェアの最新バージョンへの更新も重要です。これにより、既知のバグや不具合が解消され、システムの安定性が向上します。ネットワークの安定性も確保し、通信遅延や断続を防ぐことで、ジョブ処理の効率化と容量管理の精度を高めることができます。これらの対策は、継続的な監視とログの確認を併用することで、早期発見と迅速な対応を可能にし、プリント環境の安定性を維持します。管理者やIT担当者は、日常的な運用の中にこれらのポイントを取り入れ、トラブルの未然防止に努めることが望まれます。
プリントスプールの容量不足に対処するための最終的なポイントは、定期的な監視と自動化された管理の導入です。管理者やIT担当者は、スプールフォルダの容量やジョブの状態を継続的に監視し、異常が検知された場合には迅速に対応できる仕組みを整えることが重要です。具体的には、監視ツールやスクリプトを活用し、容量の閾値を超えた場合にアラートを発する仕組みを設定することが効果的です。また、自動化されたジョブ削除やクリーニングのスケジュールを設定することで、人的ミスや作業の遅れを防ぎ、常に最適な状態を維持できます。こうした取り組みは、エラーの再発防止だけでなく、全体のプリント環境の効率化にも寄与します。さらに、定期的な環境の見直しと改善を行うことで、新たな課題や潜在的なリスクに早期に気づき、対策を講じることが可能となります。システムの安定運用には、継続的な監視と管理の自動化が欠かせません。これにより、プリント環境の信頼性を高め、業務の円滑な遂行を支える基盤を築くことができるのです。
「ERROR_NO_SPOOL_SPACE」エラーは、プリントスプールの容量不足に起因する一般的なトラブルです。しかし、その根本的な原因は、多くの場合、不要な印刷ジョブや一時ファイルの蓄積、容量設定の不適切さにあります。適切な対策としては、定期的なスプールフォルダのクリーニングや容量制限の見直し、ドライバやソフトウェアの最新化、ネットワークの安定化が重要です。これらの対応を継続的に行うことで、エラーの再発を防ぎ、プリント環境の安定性を維持できます。また、自動化された監視や管理の導入により、管理者の負担を軽減しつつ、迅速な対応を可能にします。システムの健全性を保つためには、日常的なメンテナンスと状況把握が欠かせません。これらのポイントを押さえることで、スムーズなプリント運用と業務効率の向上につながります。安心してプリント環境を運用するために、継続的な管理と改善を心がけることが大切です。
プリント環境の安定性を確保するためには、定期的なメンテナンスと適切な設定の見直しが欠かせません。エラーの発生を未然に防ぎ、業務の円滑な進行を支えるために、まずはスプールフォルダのクリーニングや容量制限の調整を行うことを検討してください。また、プリンタドライバや関連ソフトウェアの最新バージョンへの更新も重要です。これらの基本的な対策を継続的に実施し、監視体制を整えることで、トラブルの発生リスクを低減できます。もし、具体的な対応に不安がある場合や、より高度な管理体制の構築をお考えの場合は、専門のサポートやコンサルティングサービスの利用も選択肢の一つです。システムの安定した運用は、日々の業務効率向上に直結します。安心してプリント環境を維持するために、今後の運用改善について一度見直しの機会を持たれることをお勧めします。
プリントスプールの容量管理やエラー対策を行う際にはいくつかの注意点があります。まず、スプールフォルダのクリーニングや容量制限の設定変更は、システムの安定性を損なわない範囲で行う必要があります。過度に制限を低く設定すると、正常な印刷ジョブも停止してしまう可能性があるため、適切なバランスを保つことが重要です。次に、ソフトウェアやドライバの更新は、信頼できる公式のリリースを選び、適用前に互換性や動作確認を行うことが望ましいです。安易に非公式のバージョンや海外製のツールを導入すると、セキュリティリスクやシステム不具合の原因となる場合があります。さらに、定期的な監視とメンテナンスを自動化する場合でも、監視ツールやスクリプトの設定ミスや誤動作には注意し、定期的な見直しと検証を行うことが必要です。これらのポイントを守らずに運用を続けると、予期しないトラブルやセキュリティの脅威にさらされるリスクもあります。常に最新の情報や推奨される運用方法を確認しながら、慎重に対策を進めることが、安定したプリント環境の維持に繋がります。※当社は、細心の注意を払って当社ウェブサイトに情報を掲載しておりますが、この情報の正確性および完全性を保証するものではありません。当社は予告なしに、当社ウェブサイトに掲載されている情報を変更することがあります。当社およびその関連会社は、お客さまが当社ウェブサイトに含まれる情報もしくは内容をご利用されたことで直接・間接的に生じた損失に関し一切責任を負うものではありません。
補足情報
※株式会社情報工学研究所は(以下、当社)は、細心の注意を払って当社ウェブサイトに情報を掲載しておりますが、この情報の正確性および完全性を保証するものではありません。当社は予告なしに、当社ウェブサイトに掲載されている情報を変更することがあります。当社およびその関連会社は、お客さまが当社ウェブサイトに含まれる情報もしくは内容をご利用されたことで直接・間接的に生じた損失に関し一切責任を負うものではありません。
