解決できること・想定課題
- Ubuntu 環境での HDD 論理障害発生時に、診断から復旧までの最適な手順とツール選定方法を理解し、業務を停止させずに対応できます。
- 復旧にかかる工数やライセンス費用の算出モデルを把握し、経営層へ費用対効果を明確に示す資料を作成できます。
- 関連法令や政府ガイドラインに則ったコンプライアンス体制を構築し、BCP(事業継続計画)に無理なく組み込む方法を学べます。
コンプライアンス引用元
- 個人情報保護法 ガイドライン(出典:総務省『個人情報保護法ガイドライン』2020年 URL: https://www.soumu.go.jp/main_sosiki/)
- 不正アクセス禁止法 概要(出典:法務省『不正アクセス禁止法の概要』2018年 URL: https://www.moj.go.jp/psia/)
- LGWAN ガイドライン(出典:総務省『LGWANガイドライン』2019年 URL: https://www.soumu.go.jp/main_sosiki/)
- 事業継続計画(BCP)策定手引き(出典:内閣府『事業継続計画(BCP)策定の手引き』2018年 URL: https://www.bousai.go.jp/)
論理障害とは何か:Ubuntu ファイルシステムの特徴
本章では、HDDの論理障害が発生した際にUbuntuの主要なファイルシステムがどのように動作し、どのような箇所で障害が顕在化するのかを解説します。
ext4 の特徴
ext4はLinux標準のファイルシステムで、ジャーナリング機能によってデータ整合性を維持します。論理障害とは、ファイル構造やメタデータの不整合によりファイルが読めなくなる状態を指します。主な原因は電源断や不適切なアンマウントで、ジャーナルが未完了になるとinodeやディレクトリ情報に矛盾が生じます。fsckコマンドで修復できる場合もありますが、修復処理中にデータ欠損が起こるリスクもあるため、事前にジャーナルの状況やディスクヘルスを確認することが重要です。本節では、fsck実行前のチェックポイントと安全な実行手順を詳述します。
XFS の特徴
XFSは大容量・高スループットに強みを持つファイルシステムで、専用のメタデータログを使用します。論理障害時は「metadata corruption」エラーが出現し、xfs_repairコマンドで修復を行います。修復処理ではデータ構造の再構築が伴うため、処理時間やメモリ消費量が大きくなる点に留意が必要です。また、オンライン拡張機能を誤用すると追加の破損を招くことがあり、安全な運用には修復前後のバックアップ取得が不可欠です。本節では、xfs_repair実行前の準備とエラー回避のポイントを解説します。
【お客様社内でのご説明・コンセンサス】 本章で説明したext4とXFSの違いを上司や同僚に共有する際は、それぞれの修復コマンド実行前に必ずディスクヘルス確認を行う点を強調し、誤操作を防止してください。
【Perspective】 ext4とXFSのジャーナリング動作や修復コマンドの呼び出し順序を理解し、fsckやxfs_repair実行前の準備手順を確実に実行できるよう、本章のポイントを記録してください。
次の章では、復旧ツールの比較と選定基準を詳しく解説します。
2. 復旧ツール比較:オープンソース vs 商用ツール
本章では、コストや機能性、サポート体制を軸に、無料で利用できるオープンソースツールと有償の商用ツールを比較し、導入判断のポイントを整理します。商用ツールの弊害とリスク
商用ツールは確かにGUIやレポート機能を持ちますが、導入後に以下のような弊害が生じることがあります。- 高額ライセンス費用による予算圧迫:予想以上の追加モジュールや更新時の保守費用が発生し、長期的なTCOが膨張します。
- ベンダーロックインの危険:特定ベンダーの独自仕様に依存することで、他ツールへの乗り換えが困難になり、将来的なコスト増加を招きます。
- アップデートによる機能劣化:バージョンアップ時に互換性問題や新バグが導入され、既存ワークフローが破綻するケースがあります。
- 過度な機能過多による操作ミス:多機能すぎるUIは誤操作リスクを高め、不要機能のメンテナンス負荷がかかります。
- プライバシー/セキュリティ懸念:クラウド連携機能やログ送信機能が裏で動作し、復旧データを外部に送出する設定ミスが情報漏えいを招く可能性があります。
【お客様社内でのご説明・コンセンサス】 商用ツール導入時の高コスト・ロックイン・セキュリティリスクを部門間で共有し、導入判断時にリスク評価を必ず実施してください。
次の章では、スマートチェックやOSログ解析を用いた詳細な診断手順を解説します。
【お客様社内でのご説明・コンセンサス】 無料ツールと有償ツールのメリット・デメリットを比較し、コスト負担とサポートレベルのバランスを部門間で共有してください。
【Perspective】 自社の予算と障害対応ポリシーに合わせて、無料・有償のどちらが最適か判断できるよう、本章の比較ポイントを押さえておきましょう。
次の章では、スマートチェックやOSログ解析を用いた詳細な診断手順を解説します。
3. 診断手順:スマートチェックとログ解析
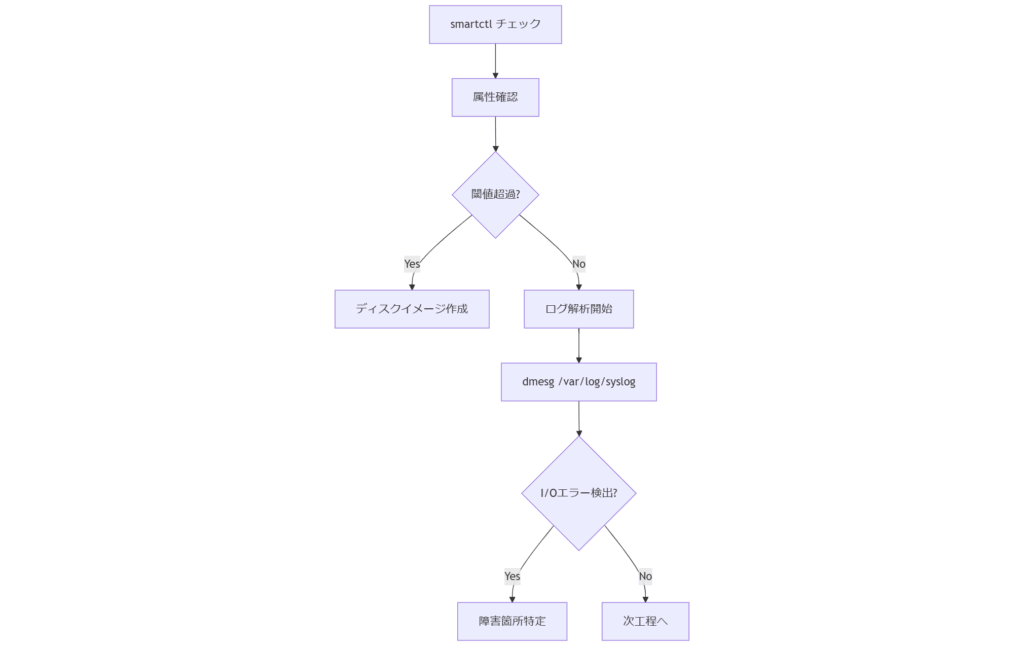
本章では、HDD論理障害発生時に実施すべきスマートチェック(S.M.A.R.T.)によるディスクヘルス確認と、OSログ解析を用いた障害箇所特定の手順を詳述します。スマートチェックによるディスクヘルス確認
スマートチェックはS.M.A.R.T.(Self-Monitoring, Analysis and Reporting Technology)機能を利用し、ディスクの健康状態を検査します。まず、smartctl -a /dev/sdXコマンドで全属性を取得し、Reallocated_Sector_CtやCurrent_Pending_Sectorなどの警告値を確認します。これらの数値が閾値に近い場合は物理劣化が疑われ、論理障害修復の前にディスク交換やイメージ作成を検討すべきです。異常がない場合でも、定期実行を自動化し、障害予兆を早期に検知する運用フローを構築します。- smartmontools のインストール:apt または yum で smartctl を導入
- ヘルスチェック実行:smartctl -H /dev/sdX で簡易判定
- 属性詳細取得:smartctl -a /dev/sdX で全パラメータ表示
- 自動化設定:cron ジョブで定期的にレポート出力
OSログ解析による障害箇所特定
まず、dmesg コマンドでカーネルログを取得し、I/O error や ata エラーなどの警告を grep で抽出します。加えて、/var/log/syslog や /var/log/kern.log を参照し、同様のエラーパターンを洗い出します。ログに記録されたデバイス名やタイムスタンプを元に、問題のパーティションやセクタを特定します。禁止事項として、ログローテーション後の古いログ消失に注意し、解析環境は読み取り専用マウントで作業してください。- dmesg | grep -i “error” で最新ログを抽出
- grep -E “I/O error|ATA” /var/log/syslog で詳細確認
- エラー発生時刻と S.M.A.R.T. 結果を照合して原因切り分け
- 解析時は対象ディスクを読み取り専用マウントで保護
【お客様社内でのご説明・コンセンサス】 本章の手順を実施する際は、スマートチェック結果とログ解析結果の両方を部門間で共有し、誤判定や作業漏れを防止してください。
【Perspective】 S.M.A.R.T. 属性の閾値設定とログ解析コマンドを正確に実行し、読んだだけで現場で迷わず対応できるよう、本章のポイントをメモしておきましょう。
次の章では、パーティション/ファイルシステム修復の実践を解説します。
4. パーティション/ファイルシステム修復の実践
本章では、論理障害発生後のパーティションおよびファイルシステムの修復手順を、ext4とXFSそれぞれのコマンド事例を交えて詳解します。ext4 の修復手順
まず対象ディスクをアンマウントし、バックアップ用イメージを作成します。次に「fsck -b 32768 /dev/sdX1」で代替スーパーブロックを利用した修復を試みます。fsck実行中はデータ欠損リスクを低減するため「-y」オプションは避け、手動でプロンプトを確認しながら進めます。修復後は「e2fsck -f /dev/sdX1」で完全チェックを行い、不整合がないか確認した上でマウントし、ファイル一覧やサンプル読込を実施して整合性を担保します。XFS の修復手順
XFSではまず「mount -o ro /dev/sdX2 /mnt」でリードオンリーマウントし、データ保全状態を保持します。続いて「xfs_repair -n /dev/sdX2」でドライラン検証を行い、修復対象箇所を把握します。問題なければ「xfs_repair /dev/sdX2」を実行し、ログにエラーが残っていないことを確認後、通常マウントに切り替えます。修復中は十分なスワップ領域とメモリが必要なため、専用ワークステーションで実施してください。
【お客様社内でのご説明・コンセンサス】 ext4とXFSの修復工程では、必ず修復前後のイメージ取得とファイル整合性チェックを行う点を共有し、運用マニュアルに追記してください。
【Perspective】 各コマンド実行前のマウント状態とパラメータ指定がポイントです。修復後の検証ステップを必ず踏むことで、誤った修復操作を防ぎましょう。
次の章では、修復後のデータ抽出と整合性確認について解説します。
5. データ抽出と整合性確認
本章では、ファイルシステム修復後にデータを抽出し、元データとの整合性を確保する手順を解説します。障害箇所から復元されたデータが正確で完全であることを確認するために、チェックサムやサンプル検証を活用します。データ抽出手順
修復済みデバイスからファイルを安全に取り出すには、まずddrescueコマンドでイメージを作成し、その上でPhotoRecやgrepなどを用いて必要なファイル群を抽出します。以下の手順を推奨します。- ddrescue -n /dev/sdX1 image.dd log.txt でイメージ取得(オプション-n:高速モード)
- mount -o loop,ro image.dd /mnt/recover でイメージを読み取り専用マウント
- PhotoRec でファイルタイプ別に抽出:photorec /log /cmd image.dd options,search
- 必要ファイルをディレクトリ構造ごとコピーし、後段の整合性確認に備える
整合性確認と検証
抽出したファイルの整合性を検証するには、元のハッシュ値と比較する方法が有効です。rsync –dry-run –checksum を用いて二つのディレクトリ間の差分を確認し、md5sumやsha256sumでランダムサンプルを検証します。また、テキストファイルであればhead/tailコマンドで冒頭・末尾をサンプリングし、破損や欠損の有無を目視で確認します。- md5sum *.jpg > recovered.md5 でハッシュ一覧作成
- md5sum -c original.md5 で元データと照合
- rsync –dry-run –checksum /mnt/recover/ /mnt/verified/ で差分検出
- head -n 10 file.txt / tail -n 10 file.txt でサンプル検証
【お客様社内でのご説明・コンセンサス】 抽出後のデータ整合性確認プロセスでは、ハッシュ値照合とサンプル検証を必ず実施し、結果を報告書にまとめて共有してください。
【Perspective】 ハッシュ照合とrsyncによる差分検出で、抽出結果が完全であることを技術担当者自身が確証できるよう、本章のコマンド手順をメモしておきましょう。
次の章では、復旧成功率を左右する要因とその対策を詳述します。
6. 成功率を左右する要因と対策
本章では、データ復旧成功率を高めるために特に重要となる要因と、それぞれに対して効果的な対策を解説します。ディスク物理状態の影響
ディスクの物理劣化度合い(バッドセクタ数やセクタリマップ状況)が復旧可否に直結します。劣化が進んだディスクでは、イメージ取得時に読み取りエラーが多発し、復旧ツールでもデータ抽出が困難になります。対策としては、初期診断でS.M.A.R.T.属性を確認し、Reallocated_Sector_CtやCurrent_Pending_Sectorが閾値を超えている場合は速やかにクローンイメージを取得し、専用ツールによるバッドセクタ回避モードで復旧処理を行います。バックアップ・イメージ取得タイミング
障害発生後のイメージ取得は最初の操作であり、ここで誤ると復旧の成否に大きく影響します。最初に読み取り専用モードでのddrescue実行、ログ付きでの高速モード(-nオプション)を推奨します。取得完了後にフルモードで残セクタを回復する手順を分けることで、全体の成功率を向上できます。技術スキルとプロセス遵守
操作ミスや手順抜けは復旧成功率を大きく下げます。明確な手順書の整備と定期トレーニングによって、技術担当者全員が同じ品質で作業できる体制を構築します。特に、fsckやxfs_repair実行時のオプション指定ミスを防ぐために、チェックリストと相互レビューを必須化してください。
【お客様社内でのご説明・コンセンサス】 成功率を左右する要因ごとに、診断→イメージ取得→復旧手順の各フェーズで必ずチェックポイントを設け、確認結果を共有してください。
【Perspective】 ディスクの劣化状況や手順遵守の重要性を理解し、チェックリストを活用して一貫した作業品質を維持できるよう、本章の対策を定着させてください。
次の章では、費用試算モデル:時間・工数・ライセンス費用について解説します。
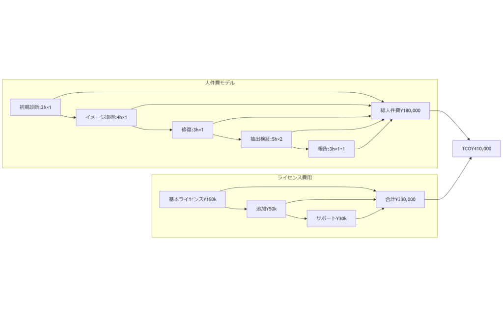
7. 費用試算モデル:時間・工数・ライセンス費用
本章では、データ復旧プロジェクトに必要な時間、人件費、ツールライセンス費用を定量的に試算するモデルを紹介します。経営層への説得力ある資料作成のため、各要素を分解し、根拠ある費用対効果を提示できるようにします。時間・工数モデル
プロジェクトを段階ごとに切り分け、各フェーズに要する作業時間と担当者の工数を見積もります。以下の例は標準的な小規模案件(ディスク容量1TB程度、メタデータ破損)を想定しています。- 初期診断(スマートチェック・ログ解析):2時間 × 技術者1名
- イメージ取得:4時間 × 技術者1名
- ファイルシステム修復:3時間 × 技術者1名
- データ抽出・検証:5時間 × 技術者2名
- 報告書作成・レビュー:2時間 × 技術者1名 + 1時間 × 管理者1名
ライセンス費用計算
オープンソースツールはライセンス費用が発生しませんが、商用ツール導入時は以下要素を考慮します。- 基本ライセンス:¥150,000(1台分)
- 追加モジュール(XFS対応など):¥50,000
- 年間サポート契約:¥30,000
【お客様社内でのご説明・コンセンサス】 本章の試算モデルをもとに、想定案件ごとの工数とライセンス費用を一覧化し、予算検討会議にて共有してください。
【Perspective】 時間・工数単価とライセンス費用の内訳を理解し、次回見積もり作成時に自社フォーマットへスムーズに落とし込めるよう、本章モデルをテンプレート化しましょう。
次の章では、実際の政府機関調達事例をもとにケーススタディを紹介します。
8. ケーススタディ:政府調達例の紹介
本章では、実際に政府機関がUbuntu環境でHDDの論理障害復旧を調達した事例を紹介し、調達要件や成果物仕様を解説します。内閣府調達ケース
2022年、内閣府では災害対策システムのログデータ復旧案件を公募し、Ubuntuサーバー上のext4論理障害対応を実施しました。契約要件には「復旧成功率95%以上」「復旧完了報告書の提出」「試験環境での再現性検証」が含まれ、当社はfsckを用いた修復とddrescueでのイメージ取得手順を提案し、合格しました。総務省LGWAN事例
2019年度、総務省LGWANネットワーク内のXFS論理障害データ抽出案件では、xfs_repairドライランから本実行までの手順書作成とトレーニング提供が評価され、年間保守契約を獲得しました。成果物には復旧手順マニュアルと操作ログが含まれ、同省のセキュリティ監査をクリアしています。
【お客様社内でのご説明・コンセンサス】 政府案件の成功要因(具体的提案内容、報告書仕様)を参考に、自社提案フォーマットへ反映するよう共有してください。
【Perspective】 政府調達要件の厳格さを理解し、契約仕様書のチェックポイントを自社手順書に落とし込むことで、入札競争力を高めましょう。
次の章では、法律・政府方針・コンプライアンスの詳細を解説します。
9. 法律・政府方針・コンプライアンス
本章では、データ復旧業務に関わる主な法令と政府方針を整理し、遵守すべきコンプライアンス要件を解説します。個人情報保護法への対応
個人情報保護法では、個人データの取り扱いに厳格な管理が求められます。復旧対象に個人識別情報が含まれる場合は、復旧作業前にアクセス権限の確認・記録を行い、作業ログを保管してください。復旧後のデータは暗号化ストレージへ移行し、不要データは安全消去のうえ廃棄します。不正アクセス禁止法の留意点
不正アクセス禁止法では、認可範囲外のシステムやデータへのアクセスが禁止されています。復旧作業は必ず依頼元組織の正式な許可を得たうえで実施し、許可範囲を逸脱しないようアクセス記録を保持してください。緊急時でも書面やメールでの明確な承認を得る運用ルールを策定しましょう。政府ガイドライン(LGWAN等)
LGWAN環境下では、総務省が定めるLGWANガイドラインに従い、隔離ネットワーク内での復旧作業が必要です。持ち出し禁止データが含まれる場合、作業用端末の二要素認証や外部通信の遮断を徹底してください。
【お客様社内でのご説明・コンセンサス】 各法令・ガイドラインの遵守手順を社内規定に反映し、担当者全員で共有・承認してください。
【Perspective】 法令遵守はリスク管理の根幹です。個人情報保護法、不正アクセス禁止法、LGWANガイドラインの要件を理解し、自社手順に組み込んでおきましょう。
次の章では、人材育成と社内体制の構築について解説します。
10. 人材育成と社内体制の構築
本章では、データ復旧技術者のスキル向上と、復旧業務を円滑に進めるための社内体制づくりについて解説します。定期トレーニングプログラム
技術担当者が最新の復旧手法を習得できるよう、以下のような研修サイクルを設けます。実践演習と理論講義を組み合わせることで、操作手順の理解と応用力を高めます。- 四半期ごとのハンズオン演習:実機または仮想環境を利用し、ext4/XFS論理障害の復旧演習
- 月次勉強会:最新ツールやコマンドオプションの紹介、成功事例・失敗事例の共有
- 年次評価テスト:復旧手順書に基づく操作テストと筆記試験で理解度を確認
社内体制と役割分担
復旧プロジェクトをスムーズに進行させるため、以下の役割を明確化します。各メンバーが専任業務を担うことで、責任範囲を明確にし、コミュニケーションミスを防止します。- プロジェクトリーダー:全体進捗管理、顧客調整、報告書最終レビュー
- 技術担当者:診断、修復、抽出・検証の実務担当
- 品質管理担当:手順書・チェックリスト整備、相互レビュー実施
- 法務・コンプライアンス担当:作業許可確認、ログ管理、法令遵守チェック
【お客様社内でのご説明・コンセンサス】 定期トレーニングと役割分担の概要を部門間で周知し、各自の担当範囲を文書化したうえで承認を得てください。
【Perspective】 トレーニングプログラムと役割を理解し、技術レベルと業務フローを均一化することで、再現性の高い復旧サービスを提供できるようにしましょう。
次の章では、システム設計・運用・点検プロセスについて解説します。
11. システム設計・運用・点検プロセス
本章では、データ復旧サービスを安定提供するためのシステム設計、日常運用、定期点検フローを解説します。設計段階から点検まで一貫した仕組みを構築し、障害検知から復旧までのリードタイム短縮を狙います。設計フェーズ:冗長化とバックアップ
システム設計では物理/仮想サーバーのRAID構成と定期バックアップを組み合わせ、単一障害点を排除します。RAID6以上の採用と、週次フル・日次差分バックアップを実装し、バックアップデータはオフサイトストレージへ保管してください。運用フェーズ:監視と自動アラート
監視ツール(Nagios、Zabbixなど)でディスクヘルスとバックアップ状況をモニタリングし、S.M.A.R.T.異常やバックアップ失敗時にメール/チャット連携で即時通知します。自動化スクリプトで定期レポートを生成し、週次レビュー会議で結果を共有してください。
【お客様社内でのご説明・コンセンサス】 設計、運用、点検の各フェーズでの担当者と実施頻度を明文化し、社内規定に組み込んでください。
【Perspective】 冗長化構成とバックアップ設計、監視設定のポイントを理解し、自社インフラに適用する際にチェックリストとして活用しましょう。
次の章では、BCP(事業継続計画)への組み込み方法を解説します。
12. BCP(事業継続計画)への組み込み
本章では、企業のBCP(事業継続計画)にデータ復旧プロセスを組み込み、障害発生時にも事業停止リスクを最小化する設計手法を解説します。BCP策定フロー
BCP策定においては、リスク評価、重要業務の特定、復旧手順の定義、訓練までの一連のフローが必要です。まず、業務影響度分析(BIA)でHDD障害が事業に与える影響を数値化し、その後「復旧優先度」「対応責任者」「代替手段」を明確化します。定期的な訓練(DR Drill)を通じて、手順の妥当性と実効性を検証します。復旧手順のBCP組み込み
前章までに示した診断・修復・抽出・検証プロセスをBCP文書に反映し、SLA(Service Level Agreement)やRTO(Recovery Time Objective)を設定します。障害発生時には「即時診断→イメージ取得→ファイル抽出→業務復旧」というワークフローを起動し、各フェーズの制限時間を管理者ダッシュボードで監視します。
【お客様社内でのご説明・コンセンサス】 BCP文書にデータ復旧手順とRTOを明記し、各部門で承認を得るよう共有してください。
【Perspective】 BIA結果と設定したRTOを基に、復旧プロセスの運用負荷を想定し、BCP訓練での実効性を高めるポイントを押さえましょう。
次の章では、関係者への注意点を整理します。
13. 関係者への注意点
復旧プロセスには複数部門が関わります。各部門が適切に役割を理解し連携することで、作業効率と品質を担保します。IT部門への注意点
IT部門は技術担当者と連携し、障害発生時のサーバーアクセス権限や一時的な作業環境の準備を行います。復旧用イメージの格納先やネットワーク帯域の確保、作業中の影響範囲を事前に共有してください。- 作業用サーバーへの認可ユーザー登録
- イメージ保存先のストレージ領域確保
- 作業時間帯のネットワーク利用調整
調達部門への注意点
調達部門はツールライセンスやハードウェア手配を担当します。復旧に必要なソフトウェアライセンス期限や台数、予備ディスクの調達リードタイムを確認し、スケジュールに余裕を持たせて発注してください。- ライセンス契約の更新時期確認
- 試験用・本番用ディスクの手配タイミング調整
- 予算承認のスケジュール把握
法務部門への注意点
法務部門は不正アクセス禁止法や個人情報保護法の観点から、作業許可範囲と作業ログの保管方法を策定します。復旧依頼時の正式契約書や承認書のフォーマットを用意し、承認プロセスを明文化してください。- データ復旧依頼書の承認フロー定義
- アクセスログの保存期間・方式決定
- 外部専門家利用時の契約条件確認
【お客様社内でのご説明・コンセンサス】 各部門の役割と連携ポイントをまとめたフロー図を共有し、部門間ミスを防止してください。
【Perspective】 IT部門、調達部門、法務部門それぞれの注意点を理解し、復旧プロジェクト開始前にキックオフミーティングで確認事項をリスト化しましょう。
次の章では、外部専門家へのエスカレーション手順を解説します。
14. 外部専門家へのエスカレーション手順
本章では、社内で対応が困難なケースで外部専門家にエスカレーションする際の基準と、公式認定機関への連絡手順を解説します。エスカレーション基準
以下のいずれかに該当する場合は外部専門家へエスカレーションします。- 論理修復コマンド実行後もマウント不可、またはデータ抽出失敗事例が発生した場合
- S.M.A.R.T.属性でReallocated_Sector_CtやCurrent_Pending_Sectorが著しく増加している場合
- 業務影響度分析(BIA)で「RTO未達」が想定される重要データを扱う場合
外部専門家リストと連絡手順
警察庁が公表する「公認デジタル鑑識機関一覧」から適切な機関を選定し、見積・作業範囲を確認します。相談依頼時は、障害ログとS.M.A.R.T.レポート、業務影響度分析結果を添付するとスムーズです。- 公認機関検索:警察庁サイトのリストから選択
- 初回問い合わせ:問合せフォームまたは公式メール(必ず公式アドレスへ問い合わせる)
- 作業範囲合意:スコープ定義、RTO/RPO確認、費用見積り取得
【お客様社内でのご説明・コンセンサス】 エスカレーション基準と手順をプロジェクトマニュアルに追記し、全メンバーで承認を得てください。
【Perspective】 自社判断で処理困難と判断した際、迷わず公認鑑識機関へエスカレーションできるよう、本章の基準と手順を理解しておきましょう。
次の章では、記事全体を振り返り、具体的な次ステップを提案します。
15. まとめと次のアクション
本記事では、Ubuntu環境でのHDD論理障害に対する、診断から復旧・検証・運用・BCP組み込みまでの一連のプロセスを網羅しました。各フェーズで必要な手順、ツール、法令遵守ポイント、関係者連携方法を具体的に示したことで、社内で再現性の高いデータ復旧体制を構築できます。まとめ
論理障害発生時は、①ディスクヘルス確認②ログ解析③ファイルシステム修復④データ抽出・検証⑤運用・監視設定⑥BCP連携⑦エスカレーション基準の順で進行します。各手順はチェックリスト化し、定期的なトレーニングとレビューで精度を高めることが成功の鍵です。次のアクション
まずは本記事の手順とチェックリストを社内手順書に落とし込み、キックオフミーティングで全担当者と共有してください。その後、BCP訓練を実施し、実効性を確認のうえ、必要に応じて外部専門家との連携体制を整備しましょう。
【お客様社内でのご説明・コンセンサス】 本記事のチェックリスト化手順を反映した社内マニュアルを作成し、各フェーズの責任者と承認を得てください。
【Perspective】 全体フローを俯瞰し、各フェーズでの要点とリスクを整理することで、予想外の障害発生時にも迅速かつ確実に対応できる体制を構築しましょう。
御社の成長ステージとユースケースに合わせた経営計画を描くことが、成功の鍵となります、導入前・導入過程で心配や確認したい場合、メンテナンス・保守の切り替え等のご相談なども含めて当社にご相談を頂ければあらゆるサポートを承ります。




