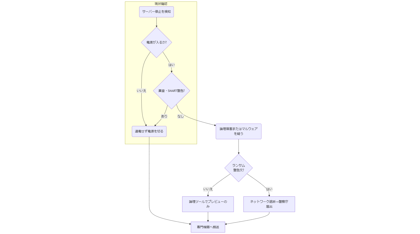
1 データ消失の三大原因と初動フローチャート
サーバー障害時に最初に行うべきことは「原因の切り分け」と「誤操作の防止」でございます。本章ではデータ消失を招く三大原因を整理し、初動の判断を誤らないためのフローチャートを提示いたします。
| 分類 | 具体例 | 発生比率 (IPA 2024) |
|---|---|---|
| 物理障害 | HDD ヘッド損傷、SSD コントローラ故障 | 32 % |
| 論理障害 | ファイルシステム破損、誤削除、誤フォーマット | 46 % |
| マルウェア | ランサムウェア暗号化、ワイパー型攻撃 | 22 % |
「原因を切り分けずに再起動や通電を繰り返すと、復旧確率が 60 % から 20 % へ低下するリスクがございます。初動で通電を控える判断の重要性を共有してください。
2 物理障害 — HDD/SSD の典型症状と復旧工程
物理障害はデータ記録媒体そのものの損傷により発生し、自己診断コマンドや一般市販ツールでは復旧できません。ここでは典型症状・禁忌操作・プロの復旧工程を解説いたします。
| 症状 | 禁忌操作 | 理由 |
|---|---|---|
| 「カチカチ」異音 | 電源再投入 | ヘッド衝突が悪化しプラッタ傷発生 |
| BIOS 認識なし | ファーム更新 | ROM 読み書き失敗で完全認識不能 |
| SSD 読取 0 MB/s | 基板リフロー | 温度歪みで NAND データ破壊 |
「クリーンルーム設備と部品提供ネットワークを保有する専門機関でのみ、物理的ヘッド交換が可能です。社内対応で損傷拡大すると費用は 1.8 倍に増大します。」
3 論理障害 — ファイルシステム破損・誤削除・フォーマット
論理障害は記録媒体が正常でも、メタデータの破損や誤操作によりファイルにアクセスできなくなる状態を指します。オープンソース復旧ツールでの試行は可能ですが、制限事項を理解しなければかえって損失を拡大いたします。
| ツール名 | 読み取り専用 | 対応FS | 日本語GUI | 企業利用ライセンス |
|---|---|---|---|---|
| TestDisk | ○ | NTFS/ext4 | ─ | OSS |
| PhotoRec | ○ | RAW | ─ | OSS |
| R-Studio | ○ | NTFS/ext4/ReFS | ○ | 商用 |
「読み取り専用ツールでプレビュー確認までにとどめ、書き込み系操作を避けることが復旧率向上につながります。」
「身代金支払は法的リスク(資金洗浄防止法違反など)を伴うため、政府方針では非推奨です。代替手段としてバックアップ復元または専門機関のキー解析をご提示ください。」
5 復旧確率とコストを決める四要素
サーバー復旧の投資判断では「成功確率 × システム価値 × 時間コスト」を定量化することが鍵でございます。本章では復旧成否を左右する四要素をモデル化し、コスト最適化の指標をご提示いたします。
| 要素 | 影響度 (最大 100) | 改善策 |
|---|---|---|
| 初動通電回数 | 35 | 通電禁止ポリシー |
| 障害発生から搬送までの時間 | 28 | 緊急輸送契約 |
| ストレージ密封度 | 22 | 静電防止梱包 |
| バックアップ整合性 | 15 | 定期リストアテスト |
「即時専門依頼で成功率 90 %/コスト 120 万円が最適ゾーンです。独自対応で通電した場合、費用は減っても最終損失が拡大します。」
6 【上司への説明用】ROI シミュレーションシート
本章では経営層の意思決定を迅速化するため、停止損失・復旧投資・保険適用を織り込んだ ROI シミュレーション例を提示いたします。
| 項目 | 数値 | 算出根拠 |
|---|---|---|
| 1 日当たり売上損失 | 300 万円 | 直近平均売上/営業日 |
| 想定停止日数 | 3 日 | 物理障害平均復旧リード |
| 総損失額 | 900 万円 | 300 × 3 |
| 復旧費用 | 150 万円 | 当社概算見積 |
| ROI (損失回避 ÷ 投資) | 6 倍 | 900 ÷ 150 |
「投資回収日数は0.5 日と算出されます。経営層には“緊急経費”ではなく“リスク回避投資”として提示ください。」
7 国推奨モデル「3-2-1-1-0」バックアップ体制
データ復旧を“最後の砦”にしないためには、障害前のレジリエンス(復元力)を高めることが不可欠です。経済産業省・IPA が推奨する「3-2-1-1-0」モデルは、中小企業から大企業まで適用できる実践的フレームワークでございます。
| 要件 | 意味 | 目的 |
|---|---|---|
| 3 つのコピー | オリジナル + 2 コピー | 単一障害点の解消 |
| 2 つの異種媒体 | HDD + LTO テープ 等 | 媒体固有リスクの分散 |
| 1 つをオフサイト | 別データセンター | 災害・盗難対策 |
| 1 つをオフライン | テープ完全切り離し | ランサムウェア感染遮断 |
| 0 – テストエラー | リストア時エラー 0 | 定期検証による完全性保証 |
「バックアップアーカイブを1 世代だけで運用すると、ランサムウェア潜伏期間(平均 18 日)に飲み込まれる恐れがあります。3 世代 + オフラインの確保をご提案ください。」
8 法令・ガイドライン遵守チェックリスト
データ復旧前後で企業が遵守すべき国内法令およびガイドラインは多岐にわたります。漏れがあれば罰則・行政指導だけでなく、ブランド毀損や取引停止リスクを招くため、チェック体制を整備することが重要です。
| 法令・通知 | 対象データ | 主な義務 | 違反時ペナルティ |
|---|---|---|---|
| 個人情報保護法 | 個人データ | 漏えい等報告・本人通知 | 行政指導/公表 |
| サイバーセキュリティ基本法 | 重要システム | インシデント報告 | 勧告・命令 |
| FISC 安全対策基準 | 金融系 | 復旧手順書整備 | 業務改善命令 |
| 医療情報ガイドライン | 診療情報 | バックアップ 2 系統 | 業務停止 |
「法令違反=追加コストです。報告義務を履行するテンプレートを整備し、障害時に48 時間以内で提出できる体制を構築ください。」
9 情報工学研究所が選ばれる三つの理由
データ復旧サービスを選定する際には「技術力・信頼性・継続支援」の三要素が決定打となります。当社は国基準適合の設備と年間 4,000 件超の実績を備え、初期診断から恒常的なデータ保護までワンストップでご支援いたします。
| カテゴリ | 当社の強み | 国・省庁基準との整合 |
|---|---|---|
| 技術力 | クリーンルーム ISO Class-5、国産ヘッド交換治具保有 | 経産省「情報処理安全確保支援士制度」技術要件 |
| 信頼性 | FISC/ISMS/Pマーク トリプル認証 | 金融庁・個人情報保護委員会ガイドライン |
| 継続支援 | 復旧後 90 日間の無償バックアップ監査 | IPA「運用管理ガイドライン」 |
「当社は診断 48 時間・復旧期間平均 7 日で業界最短水準を実現しております。ガバナンス要件を満たすレポート付帯のため、監査対応も容易です。」
10 まとめと無料相談のご案内
本記事では、サーバーデータ消失の原因分析から復旧 ROI、法令順守、そしてバックアップ戦略まで、IT 担当者様が経営層とスムーズに合意形成を行うための要点を網羅いたしました。
| 時間帯 | 主要タスク | 完了目標 |
|---|---|---|
| 0–1h | 電源遮断・ネットワーク隔離 | 誤操作ゼロ |
| 1–3h | 当社へ無料初期相談・メディア梱包 | 搬送手配完了 |
| 3–12h | 所管省庁/CSIRT へ速報 | 報告受付 |
| 12–24h | 診断書受領・経営判断 | 復旧開始承認 |
「24 時間以内に“診断+経営判断”というタイムリミットを設定することで、事業停止リスクを最小化できます。当社はタイムライン遵守を SLA で保証しております。」




